Instance Verification Kit (IVK)
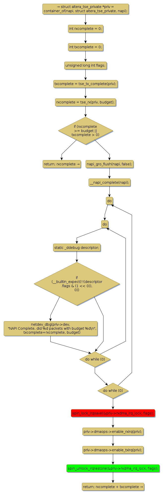
spin lock @ [12950+48+/linux-3.19-rc1/drivers/net/ethernet/altera/altera_tse_main.c]
Instance Signature: rxdma_irq_lock
|
The Matching Pair Graph:
|
|
Function Name
|
Control Flow Graph (CFG)
|
Events Flow Graph (EFG)
|
Source Correspondence
|
|
tse_poll
|
|
|
[12427+8+/linux-3.19-rc1/drivers/net/ethernet/altera/altera_tse_main.c]
|